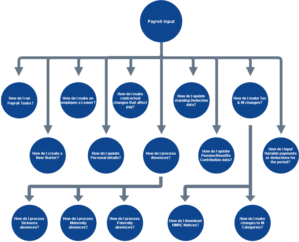
If you're new to managing payroll within Cintra iQ, here is a list of information you will need to input each payroll period. Please note that you may do things slightly differently in your organisation.

(click to expand)
- Run payroll tasks
- Create a new starter
- Make an employee a leaver
- Update personal details
- Make contractual changes that affect pay
- Manage employee post changes: See How do I create/assign a post? and How do I assign spine points to employee posts?
- Manage Working Time/FTE Ratios
- Employee Payments & Rates: See How do I input variable payments and rates for the current period? and How do I add adjustments to employees?
- Payroll Membership
- Manage absences
- Update standing deduction data
- Update pension/benefits contribution data
- Make Tax & NI changes
- Input variable payments or deductions for the period
Was this article helpful?
That’s Great!
Thank you for your feedback
Sorry! We couldn't be helpful
Thank you for your feedback
Feedback sent
We appreciate your effort and will try to fix the article