At the end of each calendar month, you will be required to perform a series of tasks. These tasks are different from those that you need to perform at the end of each payroll cycle, although depending on your payroll periods, these may coincide.
You must also perform a series of tasks at the end of each period. See Guide: Period end tasks.

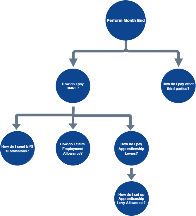
(click to expand)
| Task | Link |
|---|---|
| Pay HMRC: | Guide: Paying HMRC |
Send EPS submissions | How do I send EPS submissions? |
Claim employment allowance | How do I claim employment allowance? |
Pay apprenticeship levies | How do I pay apprenticeship levies? |
| How do I set up apprenticeship levy allowance? | How do I allocate an apprenticeship levy/employment allowance to PAYE schemes? |
| How do I pay other third parties? |
Was this article helpful?
That’s Great!
Thank you for your feedback
Sorry! We couldn't be helpful
Thank you for your feedback
Feedback sent
We appreciate your effort and will try to fix the article